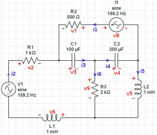
Circuit Theory/Phasors/Examples/example14/simulation

Circuit was simulated at Circuitlab.com.

Unknown Magnitude Radians Degrees Sim Name Sim Value
i2 0.0174 0.6490 37.1837 I(L1.nB)
i5 0.0186 0.6601 37.8222 I(L2.nA)
i6 0.0013 -2.3268 -133.3159 I(R3.nA)
v5 0.0186 2.2309 127.8222 V(un5)
v6 0.0174 2.2198 127.1837 V(un7)
v9 2.5104 -2.3268 -133.3159 V(un4)

Simulation of example 14, wikibook circuit theory 3R 2C 2L, voltage and current sinusoidal sources ... simulated in circuit lab Simulation of example 14, wikibook circuit theory 3R 2C 2L, voltage and current sinusoidal sources ... simulated in circuit lab