When constructing multilayer plots one should consider ggplot package. The idea is to create a graphical object with basic aesthetics and enhance it incrementally.
ggplot style requires data to be packed in data.frame.
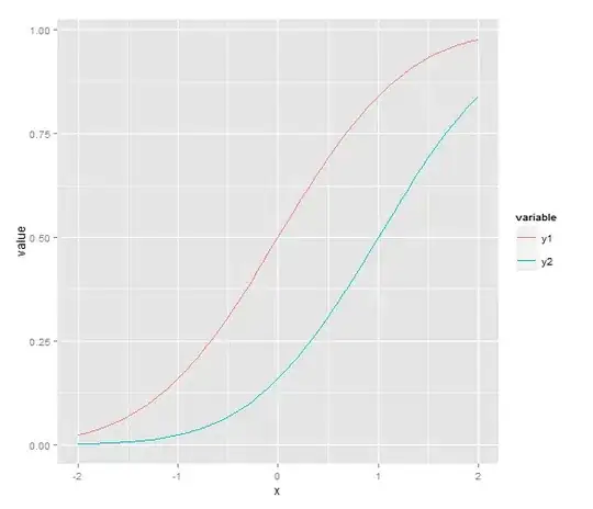
# Data generation
x <- seq(-2, 2, 0.05)
y1 <- pnorm(x)
y2 <- pnorm(x,1,1)
df <- data.frame(x,y1,y2)
Basic solution:
require(ggplot2)
ggplot(df, aes(x)) + # basic graphical object
geom_line(aes(y=y1), colour="red") + # first layer
geom_line(aes(y=y2), colour="green") # second layer
Here + operator is used to add extra layers to basic object.
With ggplot you have access to graphical object on every stage of plotting. Say, usual step-by-step setup can look like this:
g <- ggplot(df, aes(x))
g <- g + geom_line(aes(y=y1), colour="red")
g <- g + geom_line(aes(y=y2), colour="green")
g
g produces the plot, and you can see it at every stage (well, after creation of at least one layer). Further enchantments of the plot are also made with created object. For example, we can add labels for axises:
g <- g + ylab("Y") + xlab("X")
g
Final g looks like:

UPDATE (2013-11-08):
As pointed out in comments, ggplot's philosophy suggests using data in long format.
You can refer to this answer in order to see the corresponding code.