1355

I've been using a local git repository interacting with my group's CVS repository for several months, now. I've made an almost neurotic number of branches, most of which have thankfully merged back into my trunk. But naming is starting to become an issue. If I have a task easily named with a simple label, but I accomplish it in three stages which each include their own branch and merge situation, then I can repeat the branch name each time, but that makes the history a little confusing. If I get more specific in the names, with a separate description for each stage, then the branch names start to get long and unwieldy.

I did learn looking through old threads here that I could start naming branches with a / in the name, i.e., topic/task, or something like that. I may start doing that and seeing if it helps keep things better organized.

What are some best practices for naming git branches?

Edit: Nobody has actually suggested any naming conventions. I do delete branches when I'm done with them. I just happen to have several around due to management constantly adjusting my priorities. :) As an example of why I might need more than one branch on a task, suppose I need to commit the first discrete milestone in the task to the group's CVS repository. At that point, due to my imperfect interaction with CVS, I would perform that commit and then kill that branch. (I've seen too much weirdness interacting with CVS if I try to continue to use the same branch at that point.)

H Gent
  • 35
  • 7
skiphoppy
  • 97,646
  • 72
  • 174
  • 218
  • Yes -- probably good not to keep around or push branches that are not useful after you've finished with them. Unless there's a good reason to keep a topic branch (e.g., to consult it later on), there's no problem in deleting it. Git makes branching easy, and a corollary is that you can end up with a lot of trivial branches lying around that can be cleaned up without much ado. – Eric Walker Mar 11 '13 at 06:24
  • 21
    See also https://github.com/agis-/git-style-guide – Agis Apr 04 '15 at 16:18
  • 2
    For completeness, there are some [character sequences you can't use](http://stackoverflow.com/a/28183192/313445). – Nick Westgate Jun 10 '16 at 00:52
  • 1
    @Wim We use jira issue keys,combined with a short title, for example: `KEY-1234/allow-users-to-do-smart-stuff` – Rob Audenaerde Mar 08 '17 at 10:39

7 Answers7

1099

Here are some branch naming conventions that I use and the reasons for them

Branch naming conventions

  1. Use grouping tokens (words) at the beginning of your branch names.
  2. Define and use short lead tokens to differentiate branches in a way that is meaningful to your workflow.
  3. Use slashes to separate parts of your branch names.
  4. Do not use bare numbers as leading parts.
  5. Avoid long descriptive names for long-lived branches.

Group tokens

Use "grouping" tokens in front of your branch names.

group1/foo
group2/foo
group1/bar
group2/bar
group3/bar
group1/baz

The groups can be named whatever you like to match your workflow. I like to use short nouns for mine. Read on for more clarity.

Short well-defined tokens

Choose short tokens so they do not add too much noise to every one of your branch names. I use these:

wip       Works in progress; stuff I know won't be finished soon
feat      Feature I'm adding or expanding
bug       Bug fix or experiment
junk      Throwaway branch created to experiment

Each of these tokens can be used to tell you to which part of your workflow each branch belongs.

It sounds like you have multiple branches for different cycles of a change. I do not know what your cycles are, but let's assume they are 'new', 'testing' and 'verified'. You can name your branches with abbreviated versions of these tags, always spelled the same way, to both group them and to remind you which stage you're in.

new/frabnotz
new/foo
new/bar
test/foo
test/frabnotz
ver/foo

You can quickly tell which branches have reached each different stage, and you can group them together easily using Git's pattern matching options.

$ git branch --list "test/*"
test/foo
test/frabnotz

$ git branch --list "*/foo"
new/foo
test/foo
ver/foo

$ gitk --branches="*/foo"

Use slashes to separate parts

You may use most any delimiter you like in branch names, but I find slashes to be the most flexible. You might prefer to use dashes or dots. But slashes let you do some branch renaming when pushing or fetching to/from a remote.

$ git push origin 'refs/heads/feature/*:refs/heads/phord/feat/*'
$ git push origin 'refs/heads/bug/*:refs/heads/review/bugfix/*'

For me, slashes also work better for tab expansion (command completion) in my shell. The way I have it configured I can search for branches with different sub-parts by typing the first characters of the part and pressing the TAB key. Zsh then gives me a list of branches which match the part of the token I have typed. This works for preceding tokens as well as embedded ones.

$ git checkout new<TAB>
Menu:  new/frabnotz   new/foo   new/bar


$ git checkout foo<TAB>
Menu:  new/foo   test/foo   ver/foo

(Zshell is very configurable about command completion and I could also configure it to handle dashes, underscores or dots the same way. But I choose not to.)

It also lets you search for branches in many git commands, like this:

git branch --list "feature/*"
git log --graph --oneline --decorate --branches="feature/*" 
gitk --branches="feature/*" 

Caveat: As Slipp points out in the comments, slashes can cause problems. Because branches are implemented as paths, you cannot have a branch named "foo" and another branch named "foo/bar". This can be confusing for new users.

Do not use bare numbers

Do not use use bare numbers (or hex numbers) as part of your branch naming scheme. Inside tab-expansion of a reference name, git may decide that a number is part of a sha-1 instead of a branch name. For example, my issue tracker names bugs with decimal numbers. I name my related branches CRnnnnn rather than just nnnnn to avoid confusion.

$ git checkout CR15032<TAB>
Menu:   fix/CR15032    test/CR15032

If I tried to expand just 15032, git would be unsure whether I wanted to search SHA-1's or branch names, and my choices would be somewhat limited.

Avoid long descriptive names

Long branch names can be very helpful when you are looking at a list of branches. But it can get in the way when looking at decorated one-line logs as the branch names can eat up most of the single line and abbreviate the visible part of the log.

On the other hand long branch names can be more helpful in "merge commits" if you do not habitually rewrite them by hand. The default merge commit message is Merge branch 'branch-name'. You may find it more helpful to have merge messages show up as Merge branch 'fix/CR15032/crash-when-unformatted-disk-inserted' instead of just Merge branch 'fix/CR15032'.

Phil Hord
  • 12,780
  • 1
  • 26
  • 30
  • 194
    One downside to using a mix of forms like `bug/20574/frabnotz-finder` and `bug/20424` is that once you start without a sub-token, you can't add one later and vice versa. _E.G.: If you create a `bug/20424` branch, you can't create a `bug/20424/additional-fixing` branch later (unless you delete the `bug/20424` branch). Likewise, if `bug/20574/frabnotz-finder` is already a branch, you can't create a `bug/20574` branch._ I tend to either use a non-sub-token delimiter in cases like this (e.g. `bug/20574_frabnotz-finder`), or choose a default name for the sub-token (e.g. `bug/20424/main`). – Slipp D. Thompson Apr 29 '12 at 01:02
  • 7
    It does also have the benefit of prompting some Git GUI-based tools to allow collapsing token divisions like a directory list view. In the example above, you'd see a `feature` group and a `bug` group, expandable to show `foo`, `bar` tags for the former and a `20574`, `20592` groups and `20424`, `21334` tags for the latter. – Slipp D. Thompson Jul 03 '12 at 03:00
  • 65
    I'm going to start a campaign to never use slashes in git branch naming. The reason for this is that if on a CI for example, you want to refer to the branch name when packaging code for example, you want to refer to the name of the branch when building a uri or PATH (for example), perhaps building a uri in a bash script; you will have trouble building the uri due to the slash adding a url part. Yes its possible to replace the slash but it is going to take me to much time to sort out. – Adam Spence Apr 19 '13 at 11:07
  • 13
    Is it a problem that forward slashes have meaning for git in some cases? E.g., in response to `git branch -a`, and getting `remotes/origin/master`, etc. When I see git tell me about a branch, I don't use forward slashes and so when I see one, I know it's a "special" reference. – Dogweather Oct 30 '13 at 18:08
  • This is great. I hope you don't mind. I created a github project on this and stole your comments: https://github.com/chrisjlee/git-standards/blob/master/README.md – chrisjlee Mar 17 '16 at 19:57
  • 20
    Could you use some examples instead of foo and bar please? – Worthy7 Jan 24 '17 at 01:37
  • What's a good naming convention for a new target such as adding a watchOS target to an iOS project? I was thinking `watchapp-develop` or `feature-watchapp-develop` or `username-watchapp-develop`. – Edison Jul 31 '18 at 00:23
  • See this section in Git User Manual https://git-scm.com/docs/user-manual#fetching-branches Primarily slash has been used for seperating between remote repositories, not branches. It makes also annoying investigation of branches on shell. – cyan-kinesin Feb 28 '23 at 00:37
  • To avoid the issue mentioned by @SlippD.Thompson, I just add a trivial suffix character to every branch. This allows us to branch out like how we imagined. `feature/sub-feature-1/-` `feature/sub-feature-1/sub-sub-feature/-` `feature/sub-feature-1/sub-sub-feature/subsubsubsubsub/-` Just offering a suggestion. Do give your thoughts about it – Beast Apr 06 '23 at 00:56
373

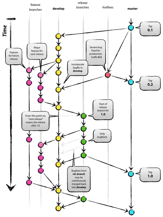
A successful Git branching model by Vincent Driessen has good suggestions. A picture is below. If this branching model appeals to you consider the flow extension to git. Others have commented about flow

Driessen's model includes

  • A master branch, used only for release. Typical name master.

  • A "develop" branch off of that branch. That's the one used for most main-line work. Commonly named develop.

  • Multiple feature branches off of the develop branch. Name based on the name of the feature. These will be merged back into develop, not into the master or release branches.

  • Release branch to hold candidate releases, with only bug fixes and no new features. Typical name rc1.1.

Hotfixes are short-lived branches for changes that come from master and will go into master without development branch being involved.

enter image description here

Daniel
  • 209
  • 1
  • 3
  • 12
Brian Carlton
  • 7,545
  • 5
  • 38
  • 47
  • 178
    Except that it doesn't really address the question, since it leaves a bunch of naming conventions up to the user, especially for feature branches (they can be "anything except master, develop, release-*, or hotfix-*" – notbrain Dec 22 '15 at 01:10
  • 3
    @Brian What would a feature naming convention help with within the context of the problems that the model solves? I don't really see, presently, how making further distinctions in features really helps. Maybe future vs next-release, but that's negotiable and thus shouldn't be part of the name. For readability, maybe just prepending them with feature-* would be sufficient. You got up voted a few times so I'm just curious to hear your thought process... – Nick Res Dec 19 '16 at 17:08
  • 4
    Although good information this answer addresses the question of flow rather than naming convention. I think the OP would like to know what actual words to use (nouns vs verbs), delimiters, case etc. – Caltor Feb 01 '17 at 10:58
  • 11
    The book Continuous Delivery (p. 36) argues that this model is kind of antithetical to Continuous Integration, ... essentially, it's not really "agile". – Markon Mar 21 '17 at 09:40
  • 2
    This doesn't actually answer the question that was asked. This does offer insight into integrating a specific git **workflow** into an overarching development and release schedule, however, the op is looking for advice on the conventions on what to actually call the branches. – wheeler May 01 '17 at 20:13
  • 1
    "develop" is not generically called "develop". It's generically called the "integration" branch. I am actually wondering if there is a generic name for "master" besides "master"? – Alexander Mills Jul 14 '18 at 17:30
  • 2
    I've seen more often the develop branch is the initial branch. Just like the example features are branched off the develop branch, then merged back to the develop branch when completed, and finally develop is merged to production "master" when released. I'm trying to think if there's any effective difference between the master branch being the initial branch versus develop being initial. Regardless you always merge develop -> master. – AaronLS Aug 18 '19 at 03:13
  • 1
    It answer the question, just read the article : "Branch naming convention" – KADEM Mohammed Nov 20 '19 at 15:51
  • Enjoyed the graph image, helped illustrating the flow – motizukilucas Apr 19 '22 at 00:46
70

I've mixed and matched from different schemes I've seen and based on the tooling I'm using.
So my completed branch name would be:

name/feature/issue-tracker-number/short-description

which would translate to:

mike/blogs/RSSI-12/logo-fix

The parts are separated by forward slashes because those get interpreted as folders in SourceTree for easy organization. We use Jira for our issue tracking so including the number makes it easier to look up in the system. Including that number also makes it searchable when trying to find that issue inside Github when trying to submit a pull request.

Arsen Khachaturyan
  • 7,904
  • 4
  • 42
  • 42
MikeG
  • 1,205
  • 12
  • 19
61

My personal preference is to delete the branch name after I’m done with a topic branch.

Instead of trying to use the branch name to explain the meaning of the branch, I start the subject line of the commit message in the first commit on that branch with “Branch:” and include further explanations in the body of the message if the subject does not give me enough space.

The branch name in my use is purely a handle for referring to a topic branch while working on it. Once work on the topic branch has concluded, I get rid of the branch name, sometimes tagging the commit for later reference.

That makes the output of git branch more useful as well: it only lists long-lived branches and active topic branches, not all branches ever.

Aristotle Pagaltzis
  • 112,955
  • 23
  • 98
  • 97
24

Why does it take three branches/merges for every task? Can you explain more about that?

If you use a bug tracking system you can use the bug number as part of the branch name. This will keep the branch names unique, and you can prefix them with a short and descriptive word or two to keep them human readable, like "ResizeWindow-43523". It also helps make things easier when you go to clean up branches, since you can look up the associated bug. This is how I usually name my branches.

Since these branches are eventually getting merged back into master, you should be safe deleting them after you merge. Unless you're merging with --squash, the entire history of the branch will still exist should you ever need it.

farktronix
  • 3,880
  • 1
  • 21
  • 27
16

Note, as illustrated in the commit e703d7 or commit b6c2a0d (March 2014), now part of Git 2.0, you will find another naming convention (that you can apply to branches).

"When you need to use space, use dash" is a strange way to say that you must not use a space.
Because it is more common for the command line descriptions to use dashed-multi-words, you do not even want to use spaces in these places.

A branch name cannot have space (see "Which characters are illegal within a branch name?" and git check-ref-format man page).

So for every branch name that would be represented by a multi-word expression, using a '-' (dash) as a separator is a good idea.

Community
  • 1
  • 1
VonC
  • 1,262,500
  • 529
  • 4,410
  • 5,250
9

Following up on farktronix's suggestion, we have been using Jira ticket numbers for similar in mercurial, and I'm planning to continue using them for git branches. But I think the ticket number itself is probably unique enough. While it might be helpful to have a descriptive word in the branch name as farktronix noted, if you are switching between branches often enough, you probably want less to type. Then if you need to know the branch name, look in Jira for the associated keywords in the ticket if you don't know it. In addition, you should include the ticket number in each comment.

If your branch represents a version, it appears that the common convention is to use x.x.x (example: "1.0.0") format for branch names and vx.x.x (example "v1.0.0") for tag names (to avoid conflict). See also: is-there-an-standard-naming-convention-for-git-tags

SherylHohman
  • 16,580
  • 17
  • 88
  • 94
Gary S. Weaver
  • 7,966
  • 4
  • 37
  • 61
  • 2
    Is there an issue with conflicts? If the intent is for a `v1.2.4` branch to eventually lead to an end-point with a `v1.2.4` tag _(am I correct in assuming this is the situation where you're both naming branches and tags after a version)_, then does it matter? The tag can still be reached at `refs/tags/v1.2.4` and the branch at `refs/heads/v1.2.4`, and it appears Git will prefer the tag name when it's ambiguous (with a warning). – Slipp D. Thompson Apr 29 '12 at 01:12
  • 1
    For the version example, as I mentioned in my answer, a suggested practice is to prefix with "v" for tag names, not branches. Avoid ambiguity if you can to avoid miscommunication and because it might cause problems down the road migrating to whatever the next latest and greatest VCS is. – Gary S. Weaver Jun 29 '12 at 19:00
  • 2
    I recently worked with a repo where we capped off each version branch with a tag of the same name. It worked considerably well because there's no little to no ambiguity (the tag points to the last commit on the corresponding branch in most cases), and when there might be, Git “does the right thing” (with a warning). I prefer it because if someone makes a bone-headed mistake and commits further to a capped-off branch, Git will continue choosing the tag, which is the intent. Ambiguity can make things simpler when the system has everything under control, and the intent is clear. – Slipp D. Thompson Jul 03 '12 at 02:56